迪美瑞带你了解什么样的地坪是环氧自流平?
产品名称: 环氧自流平地坪
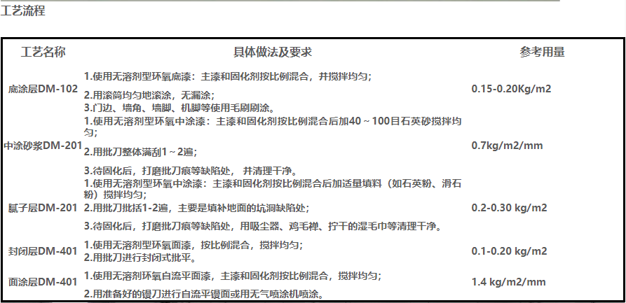
产品型号: DM-102
规格 / 厚度: 1.5mm ,2.0mm ,3.0mm
所使用材料: 迪美瑞环氧树脂渗透封闭性底漆,环氧树脂中途,环氧树脂面漆,石英砂,腻子粉
获得报价: 手机:135-1074-0488

性能特点
◇ 表面平滑、美观、达镜面效果;
◇ 无溶剂、无气味、没有污染、无毒;
◇ 具有耐酸、耐碱,耐化学品等性能;
◇ 对潮气、盐雾、油类及有机溶剂都有良好的抗性;
◇ 耐磨、耐压、耐冲击、耐高温、防水、有一定的弹性;
◇ 面层施工一次成型,快速方便。

<h2 style="font-size:16px;color:#666666;font-family:"background-color:#FFFFFF;">
技术指标
试验项目 指标
干燥时间,H  表干(H)实干(H)≤6≤24
拉伸强度,Mpa   ≥9
弯曲强度,Mpa   ≥7
抗压强度,Mpa   ≥85
邵氏硬度   ≥75
流平性,cm   ≥5min
耐磨性(750g/500r,失重,g) ≤0.02
耐10%硫酸   144h无明显变化
耐10%氢氧化钠   144h无明显变化
耐10%盐水   48h无明显变化
耐汽油,120#   耐
粘接强度,Mpa   ≥2

